
引言:2020年9月,中国明确提出2030年“碳达峰”与2060年“碳中和”目标。由于我国工业能源消费占全国能源消费总量60%以上,工业园区碳排放约占全国总排放量的31%,产业园区自然成为工业绿色发展和能源低碳化转型的重要载体。
2021年9月,“多地限电”冲上热搜,苏州工业园区发布《致苏州工业园区企业的一封信》中值得关注的是,对获评“绿色工厂”、“零碳工厂”等符合绿色发展的企业争取予以“有序用电豁免”,随着节能减排被纳入到对园区的要求,未来对“零碳园区”的打造势必会对园区的建设和运营提出新的要求。
从国家层面看,2021年10月,国务院发布《2030年前碳达峰行动方案的通知》,在具备碳排放评价工作基础的国家级和省级产业园区中优先选择涉及碳排放重点行业或正在开展规划环评工作的产业园区,打造100个城市园区试点。

生态环境部发布第一批城市和产业园区减污降碳协同创新试点名单
为深入贯彻党中央、国务院关于开展减污降碳协同增效工作的决策部署和全国生态环境保护大会精神,生态环境部会同相关部门积极推动《减污降碳协同增效实施方案》重点任务落实,加快形成协同推进工作格局,进一步推进减污降碳协同治理,工作成效日益显现。当前,生态环境部正稳步推开城市和产业园区减污降碳协同创新试点工作,综合各省(自治区、直辖市)生态环境部门推荐、专家评审意见等因素,筛选形成了第一批城市和产业园区试点名单,持续推动减污降碳协同创新试点工作扎实开展。
实现减污降碳协同增效是促进经济社会发展全面绿色转型的总抓手,是推动绿色低碳高质量发展的有效途径。开展城市和产业园区减污降碳协同创新试点,聚焦实际问题,明确协同目标、探索协同路径、创新协同管理、引领协同技术,加快形成一批效果好、可复制推广的实践案例,将有力推动重点领域、重点行业结构优化调整和生态环境质量持续改善。
第一批城市和产业园区试点单位共包括21个城市、43个产业园区。城市涵盖资源型、工业型、综合型、生态良好型等多种类型,产业园区涉及钢铁、有色、石化、汽车、装备制造、新能源等多个行业,试点单位分布广泛、类型多样、代表性较强,与污染防治攻坚任务相衔接,与绿色低碳发展要求相适应,充分体现了多领域、多层次创新试点的工作导向和实践要求。
下一步,生态环境部将扎实推进试点工作,加强跟踪和指导,建立定期会商、任务交办、跟踪评估、定点帮扶、成果推广等保障机制,强化试点全过程管理,因地制宜推进试点任务,提供常态化专家技术帮扶,注重发挥自上而下和自下而上两个积极性,引导试点单位在发展模式、管理措施、技术路径等方面积极探索,加快推动形成一批可复制可推广的经验做法和典型案例。
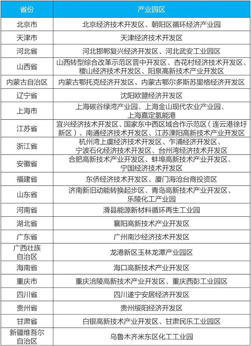
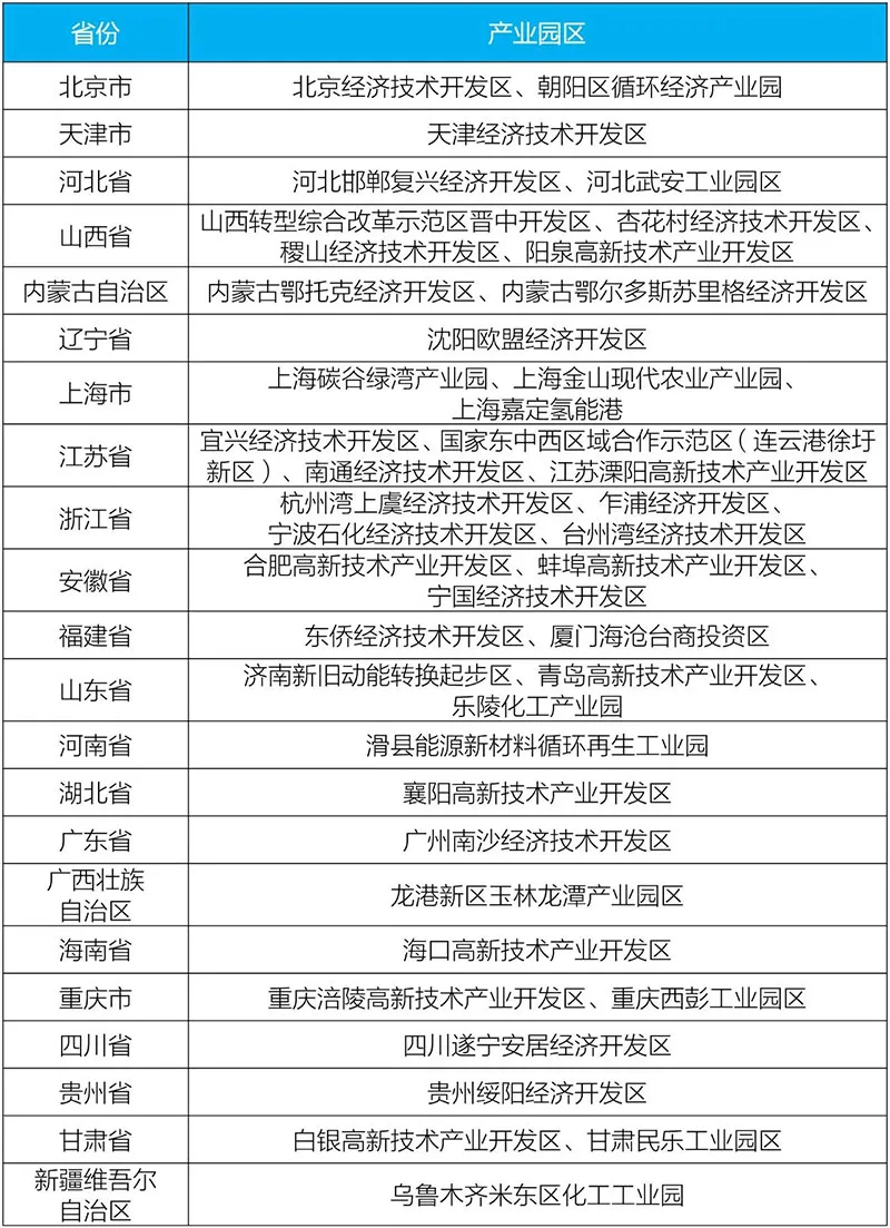
城市试点名单 
产业园区试点名单

一份菜单式的“操作”指南
基于《产业园区规划环评中开展碳排放评价试点工作要点》、《低碳产业园区评估标准》、《关于组织开展绿色产业示范基地建设的通知》等现阶段具有指导意义的文件,本文将重点从能源结构、低碳技术、智慧监管、降污减碳四大方面提出措施建议。
▶ 进行能源结构转型:逐步提高非化石能源在园区能源结构占比,关注国家及地方对于绿色电力购买的相关政策,条件成熟时进行绿色电力购买。
▶ 大力推广清洁能源:通过在园区内因地制宜的建设包含屋顶光伏、氢能在内的配套设施,推广园区内清洁供热,持续推进清洁取暖,扩大集中供热范围,因地制宜推行气代煤、电代煤、热代煤、集中生物质等清洁采暖方式。▶ 发展节能储能技术:通过统筹工艺环节、优化生产组织、工序共享等手段实现园区内能源由点及面的综合利用。
碳排放分析:根据碳足迹量化标准对产品进行产品全生命周期碳排放的分析、计算。
工艺共享:针对可进行工艺共享的环节统一规划和布局。
▶ 建筑节能
被动设计:利用天然采光、自然通风以及围护结构保温隔热等形式降低建筑的用能需求。
绿色材料:采用绿色环保产品、满足质量要求前提下提高使用回收材料比例。
光伏建筑:公共照明全部采取“风光伏发电+LED灯”。
节能系统:走廊、楼梯间、门厅、大堂、大空间、停车场等场所的照明系统采取分区、定时、感应等节能措施交通节能。▶ 交通节能
进出管控方面:对于尾气污染物超标车辆或环境信用不达标的车辆不得进入园区。
在设施建设方面:加大园区内及周边地区充电桩、加气站、加氢站的投入及建设。
在车辆管理方面:鼓励企业使用电动车辆或氢能车辆,以及共享纯电力班车。▶ 碳捕存和利用
碳捕集:燃烧前捕集、燃烧后捕集、富氧燃烧和化学链捕集。
碳输送:将捕集的CO2运送到可利用或封存场地。
碳利用:通过工程技术手段将捕集的CO2实现资源化利用。
供应:主要包括分布式光伏发电系统、微风风力发电系统、风光互补路灯、智能充电桩、锂电池储能系统、氢能储能系统。
监测:建立园区碳排放指标体系和碳应用,为后续产业链优化,数字化助力碳减排提供方法支持和体系框架。
管理:基于园区内各类能源数据进行综合调度和能耗管理优化。
服务:利用相关碳数据管理、碳核算模型、碳足迹溯源等指标助决策者完成智慧决策,配备如园区碳核算、场景化碳减排、碳中和路径规划等服务能力。
4、减污降碳:减少或者避免生产、服务和产品使用过程中污染物的产生和排放
分流管理:贯彻雨污分流、生活废水和工业废水分流。
分类处理:对生产过程中产生的废水进行分质分类处理。
共享试点:开展通用工序设施共享试点,对废水统一收集和处理。▶ 大气污染物
集中供热:对废气统一收集和处理,部分实现园区内能源梯级利用。
共享试点:开展通用工序设施共享试点,对废气统一收集和处理。▶ 固体废物
一般工业固体废物:消除工业固体废物的外排及堆放现象,实现一般工业固废100%分类与收集。
危险废物:建立危险废物暂存点设施共享试点,全流程可追溯的数字化管理。▶ 土壤地下水
土壤污染重点企业:退场时必须进行土壤地下水退场调查并进行公示。
非土壤污染重点企业:定期开展土壤地下水隐患排查和土壤地下水监测。实现碳达峰碳中和,绝不是就碳论碳,而是多重目标、多重约束的经济社会系统性变革,这是一个长期过程,工业园区可以从不同维度进行“自我诊断”和“自我优化”,从而无限靠近“零碳”的极致的目标。
就眼前而言,国内外缺乏明确的零碳园区定义和实施指南,往往仅关注二氧化碳排放,尚未建立碳计量、碳管理、零碳闭环的“全局观”,为此中国节能协会碳中和专业委员会继《零碳工厂评价规范》(T/CECA-G 0171-2022)团体标准之后又联和成员单位中国质量认证中心等多家单位组织起草了《零碳园区评价技术规范》团体标准,标准从零碳园区的创建和评价原则、基本要求、评价要求、评价流程、评价指标、应用场景等多个方面明确了详细的规范,该标一经立项就受到了社会各层面的广泛强烈关注,目前该标准正处于公开征集意见阶段,为保证标准的高质量完成,欢迎相关单位积极参编: