行业前沿

行业前沿

Lastest technology

行业前沿

Lastest technology
当前位置:首页>行业前沿> 行业前沿
行业前沿
《“双碳”国家标准》发布 附全文
文章来源:发布时间:2025-12-17 09:02:05浏览量:89

《“双碳”国家标准》附全文

原创碳中和赛道碳中和赛道
2025年11月28日 18:19重庆

笔者简评

图片

国家标准《温室气体管理体系要求》 由TC207(全国环境管理标准化技术委员会)归口,TC207SC1(全国环境管理标准化技术委员会环境管理体系分会)执行 ,主管部门为国家标准委。该标准提出了建立温室气体管理体系的方法。为企业系统化、规范化管理温室气体提供了关键框架。 

1、对企业自身:提供系统化管理框架,帮助企业摸清“碳家底”,识别减排环节,从被动履约转向主动管理,降低减排成本 

2、对产业发展:通过统一核算标准实现数据可比互认,为建立全国碳排放交易市场提供技术基础,并促进产业链上下游协同降碳 

3、对国家战略:夯实“双碳”目标的制度根基,是构建碳排放统计核算体系、产品碳标识认证制度的重要支撑

 4、对国际竞争:帮助企业应对国际绿色贸易壁垒(如欧盟CBAM),通过与国际标准兼容互认,提升中国产品的国际竞争力

图片
图片
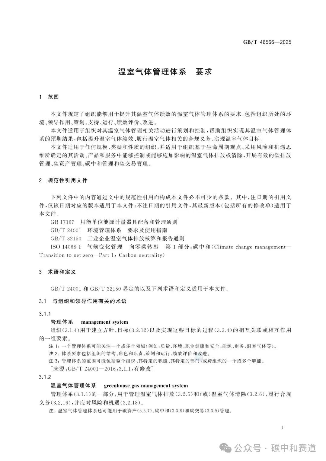
全文如下:
图片
图片
图片
图片
图片
图片
图片
图片
图片
图片
图片
图片
图片
图片
图片
图片
图片
图片
图片
图片
图片
图片
图片
图片


  • 联系电话:0351-8721406
  • 邮箱:sxzywsyjzx@163.com
  • 地址:太原市万柏林区滨河西路南段129号
移动端浏览

版权所有:山西晫越瓦斯研究中心          备案号:晋ICP备2023001691号-1          技术支持:山西龙采科技